-
-
-
Tổng tiền thanh toán:
-
IC Nguồn TOP267VG TOP267 Dip-11 Mới, Chính Hãng Power Integration 100%. ( có thể thay thế Top265vg )
Thương hiệu: Đang cập nhật
| Tình trạng:
Còn hàng
39.000₫
IC Nguồn TOP267VG TOP267 Dip-11 Mới, Chính Hãng Power Integration 100%.
Top267vg sửa dụng trong bo cục nóng điều hòa rất quên thuộc với anh em thợ sửa bo điện lạnh.
Linh kiện Điện Lạnh 88 chuyên cung cấp linh kiện ngành lạnh:
-...
[Xem tiếp]
Gọi ngay 0367826588 để có được giá tốt nhất!
-
Mô tả
-
Tab tùy chỉnh
-
Đánh giá(APP)
IC Nguồn TOP267VG TOP267 Dip-11 Mới, Chính Hãng Power Integration 100%.
Top267vg sửa dụng trong bo cục nóng điều hòa rất quên thuộc với anh em thợ sửa bo điện lạnh.
Linh kiện Điện Lạnh 88 chuyên cung cấp linh kiện ngành lạnh:
- Hàng chính hãng, đảm bảo chất lượng
- Giá cả cạnh tranh thị trường
- Số lượng lớn có sẵn tại kho
- Ship cod nhanh chóng
Shop Linh Kiện Điện Lạnh 88 Rất Mong Được Sự Ủng Hộ Của AE
#ICNguon
#IC
#Top267vg
#ICTop267vg
#NguonTop267vg
TOP267VG Datasheet
Sơ đồ chân IC nguồn TOP267VG

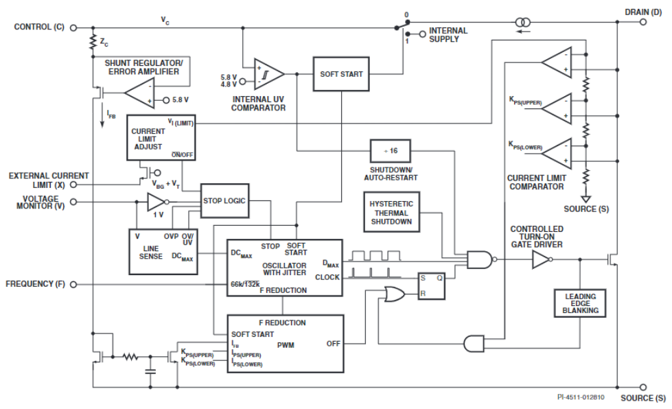
Sơ đồ chức năng khối IC nguồn TOP267VG

Sơ đồ ứng dụng IC nguồn TOP267VG

Nội dung tùy chỉnh viết ở đây
Giao hàng nhanh chóng
Chỉ trong vòng 24h đồng hồSản phẩm chính hãng
Sản phẩm nhập khẩu 100%Đổi trả cực kì dễ dàng
Đổi trả trong 2 ngày đầu tiênMua hàng tiết kiệm
Tiết kiệm hơn từ 10% - 30%Hotline mua hàng:
0367826588