-
-
-
Tổng tiền thanh toán:
-
IC Nguồn TNY285PG TNY285PN Mới, Chính Hãng 100%.
Thương hiệu: Đang cập nhật
| Tình trạng:
Còn hàng
24.000₫
IC Nguồn TNY285PG TNY285PN Mới, Chính Hãng 100%.
Linh kiện Điện Lạnh 88 chuyên cung cấp linh kiện ngành lạnh:
- Hàng chính hãng, đảm bảo chất lượng
- Giá cả cạnh tranh thị trường
- Số lượng lớn có sẵn tại kho
- Ship cod...
[Xem tiếp]
-
Mô tả
IC Nguồn TNY285PG TNY285PN Mới, Chính Hãng 100%.
Linh kiện Điện Lạnh 88 chuyên cung cấp linh kiện ngành lạnh:
- Hàng chính hãng, đảm bảo chất lượng
- Giá cả cạnh tranh thị trường
- Số lượng lớn có sẵn tại kho
- Ship cod nhanh chóng
Shop Linh Kiện Điện Lạnh 88 Rất Mong Được Sự Ủng Hộ Của AE
#IC
#ICnguon
#ICTNY285PG
#TNY285PG
#TNY285PN
TNY285PG Datasheet
Sơ đồ chân IC nguồn TNY285PG

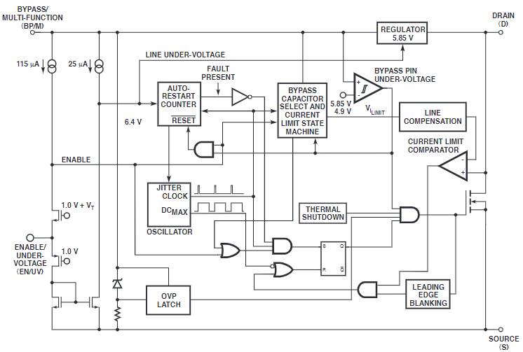
Sơ đồ chức năng khối IC nguồn TNY285PG

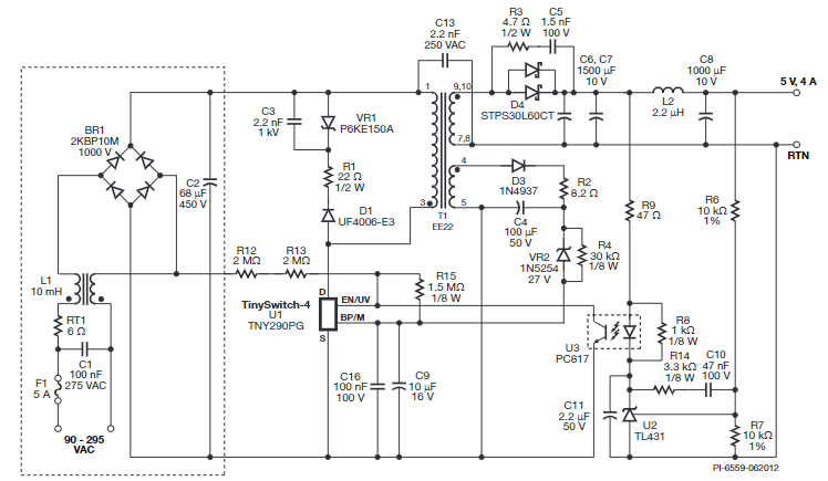
Sơ đồ ứng dụng IC nguồn TNY285PG

Giao hàng nhanh chóng
Miễn phí vận chuyển toàn QuốcSản phẩm chính hãng
Sản phẩm nhập khẩu 100%Hỗ Trợ Kỹ Thuật
Hỗ trợ kỹ thuật tất cả các sản phẩmMua hàng tiết kiệm
Tiết kiệm hơn từ 10% - 30%Hotline hỗ trợ mua hàng:
0367826588 (Zalo)