-
-
-
Tổng tiền thanh toán:
-
IC Nguồn TNY278PN Dip-7 Mới, Chính Hãng 100%. ( có thể thay thế tny277pn , tny276pn..)
Thương hiệu: Đang cập nhật
| Tình trạng:
Còn hàng
25.000₫
IC Nguồn TNY278PN Dip-7 Mới, Chính Hãng 100%. ( có thể thay thế tny277pn , tny276pn..)
Linh kiện Điện Lạnh 88 chuyên cung cấp linh kiện ngành lạnh:
- Hàng chính hãng, đảm bảo chất lượng
- Giá cả cạnh tranh thị trường
- Số...
[Xem tiếp]
Gọi ngay 0367826588 để có được giá tốt nhất!
-
Mô tả
-
Tab tùy chỉnh
-
Đánh giá(APP)
IC Nguồn TNY278PN Dip-7 Mới, Chính Hãng 100%. ( có thể thay thế tny277pn , tny276pn..)
Linh kiện Điện Lạnh 88 chuyên cung cấp linh kiện ngành lạnh:
- Hàng chính hãng, đảm bảo chất lượng
- Giá cả cạnh tranh thị trường
- Số lượng lớn có sẵn tại kho
- Ship cod nhanh chóng
Shop Linh Kiện Điện Lạnh 88 Rất Mong Được Sự Ủng Hộ Của AE
#TNY278PN
#Icnguon
TNY278PN Datasheet
Sơ đồ chân IC nguồn TNY278PN

Sơ đồ chức năng khối IC nguồn TNY278PN

Sơ đồ công suất IC nguồn TNY278PN

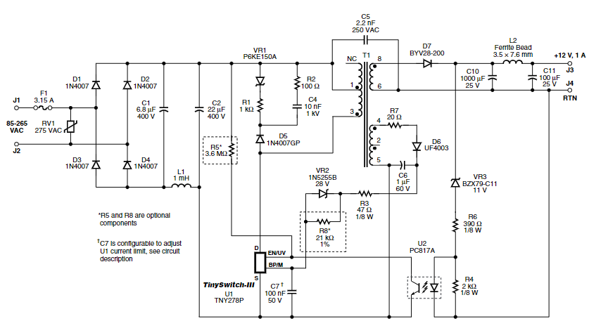
Sơ đồ ứng dụng IC nguồn TNY278PN

Nội dung tùy chỉnh viết ở đây
Giao hàng nhanh chóng
Chỉ trong vòng 24h đồng hồSản phẩm chính hãng
Sản phẩm nhập khẩu 100%Đổi trả cực kì dễ dàng
Đổi trả trong 2 ngày đầu tiênMua hàng tiết kiệm
Tiết kiệm hơn từ 10% - 30%Hotline mua hàng:
0367826588