-
-
-
Tổng tiền thanh toán:
-
IC Nguồn TNY277GN Sop-7 Mới 100%.
Thương hiệu: Đang cập nhật
| Tình trạng:
Còn hàng
13.000₫
IC Nguồn TNY277GN Sop-7 Mới 100%.
Linh kiện Điện Lạnh 88 chuyên cung cấp linh kiện ngành lạnh:
- Hàng chính hãng, đảm bảo chất lượng
- Giá cả cạnh tranh thị trường
- Số lượng lớn có sẵn tại kho
- Ship cod nhanh chóng
Shop...
[Xem tiếp]
Gọi ngay 0367826588 để có được giá tốt nhất!
-
Mô tả
-
Tab tùy chỉnh
-
Đánh giá(APP)
IC Nguồn TNY277GN Sop-7 Mới 100%.
Linh kiện Điện Lạnh 88 chuyên cung cấp linh kiện ngành lạnh:
- Hàng chính hãng, đảm bảo chất lượng
- Giá cả cạnh tranh thị trường
- Số lượng lớn có sẵn tại kho
- Ship cod nhanh chóng
Shop Linh Kiện Điện Lạnh 88 Rất Mong Được Sự Ủng Hộ Của AE
#TNY277GN
#Icnguon
TNY277GN Datasheet
Sơ đồ chân IC nguồn TNY277GN

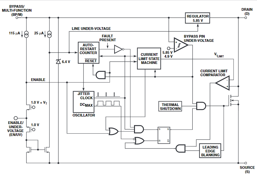
Sơ đồ chức năng khối IC nguồn TNY277GN

Sơ đồ công suất IC nguồn TNY277GN

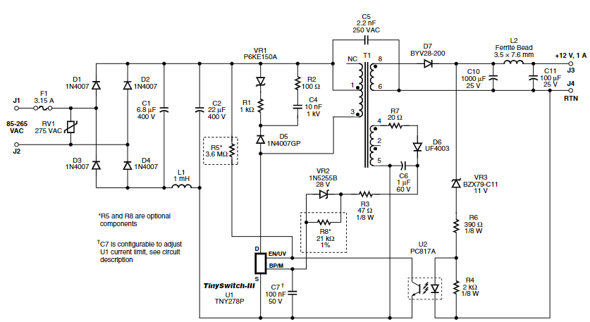
Sơ đồ ứng dụng IC nguồn TNY277GN

Nội dung tùy chỉnh viết ở đây
Giao hàng nhanh chóng
Chỉ trong vòng 24h đồng hồSản phẩm chính hãng
Sản phẩm nhập khẩu 100%Đổi trả cực kì dễ dàng
Đổi trả trong 2 ngày đầu tiênMua hàng tiết kiệm
Tiết kiệm hơn từ 10% - 30%Hotline mua hàng:
0367826588