-
-
-
Tổng tiền thanh toán:
-
IC Nguồn TNY267PN Mới Chính Hãng Power 100%. ( Có thể thay thế TNY266PN )
Thương hiệu: Đang cập nhật
| Tình trạng:
Còn hàng
32.000₫
IC Nguồn TNY267PN Mới Chính Hãng Power 100%. ( Có thể thay thế TNY266PN )
Linh kiện Điện Lạnh 88 chuyên cung cấp linh kiện ngành lạnh:
- Hàng chính hãng, đảm bảo chất lượng
- Giá cả cạnh tranh thị trường
- Số lượng...
[Xem tiếp]
Gọi ngay 0367826588 để có được giá tốt nhất!
-
Mô tả
-
Tab tùy chỉnh
-
Đánh giá(APP)
IC Nguồn TNY267PN Mới Chính Hãng Power 100%. ( Có thể thay thế TNY266PN )
Linh kiện Điện Lạnh 88 chuyên cung cấp linh kiện ngành lạnh:
- Hàng chính hãng, đảm bảo chất lượng
- Giá cả cạnh tranh thị trường
- Số lượng lớn có sẵn tại kho
- Ship cod nhanh chóng
Shop Linh Kiện Điện Lạnh 88 Rất Mong Được Sự Ủng Hộ Của AE
#Tny267pn
#TNY266pn
TNY267PN Datasheet
Sơ đồ chân IC nguồn TNY267PN

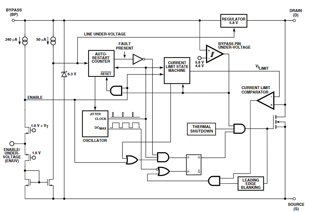
Sơ đồ chức năng khối IC nguồn TNY267PN

Sơ đồ công suất IC nguồn TNY267PN

Sơ đồ ứng dụng IC nguồn TNY267PN

Nội dung tùy chỉnh viết ở đây
Giao hàng nhanh chóng
Chỉ trong vòng 24h đồng hồSản phẩm chính hãng
Sản phẩm nhập khẩu 100%Đổi trả cực kì dễ dàng
Đổi trả trong 2 ngày đầu tiênMua hàng tiết kiệm
Tiết kiệm hơn từ 10% - 30%Hotline mua hàng:
0367826588