-
-
-
Tổng tiền thanh toán:
-
IC Nguồn LNK623PG LNK623P Dip-7 mới chính Hãng 100%
Thương hiệu: Đang cập nhật
| Tình trạng:
Còn hàng
23.000₫
IC Nguồn LNK623PG LNK623P Dip-7 mới chính Hãng 100%
Hàng chính Hãng chất lượng đảm bảo AE yên tâm thay thế
Linh kiện Điện Lạnh 88 chuyên cung cấp linh kiện ngành lạnh:
- Hàng chính hãng, đảm bảo chất lượng
- Giá cả cạnh tranh thị...
[Xem tiếp]
-
Mô tả
IC Nguồn LNK623PG LNK623P Dip-7 mới chính Hãng 100%
Hàng chính Hãng chất lượng đảm bảo AE yên tâm thay thế
Linh kiện Điện Lạnh 88 chuyên cung cấp linh kiện ngành lạnh:
- Hàng chính hãng, đảm bảo chất lượng
- Giá cả cạnh tranh thị trường
- Số lượng lớn có sẵn tại kho
- Ship cod nhanh chóng
Shop Linh Kiện Điện Lạnh 88 Rất Mong Được Sự Ủng Hộ Của AE
LNK623PG Datasheet
Sơ đồ chân IC công suất LNK623PG

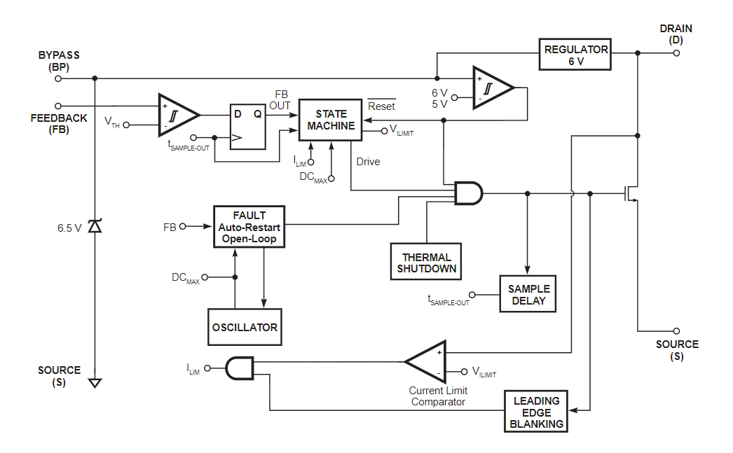
Sơ đồ chức năng khối IC công suất LNK623PG

Sơ đồ công suất IC công suất LNK623PG

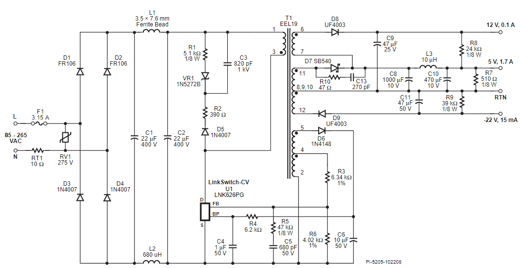
Sơ đồ ứng dụng IC công suất LNK623PG

Giao hàng nhanh chóng
Miễn phí vận chuyển toàn QuốcSản phẩm chính hãng
Sản phẩm nhập khẩu 100%Hỗ Trợ Kỹ Thuật
Hỗ trợ kỹ thuật tất cả các sản phẩmMua hàng tiết kiệm
Tiết kiệm hơn từ 10% - 30%Hotline hỗ trợ mua hàng:
0367826588 (Zalo)