-
-
-
Tổng tiền thanh toán:
-
IC Dao Động TL494CN TL494 494 DIP-16 Mới Nhập Chính Hãng
Thương hiệu: Đang cập nhật
| Tình trạng:
Còn hàng
9.000₫
IC Dao Động TL494CN TL494 494 DIP-16 Mới Nhập Chính Hãng
- Sll có sẵn tại kho, Sẵn sàng phục vụ AE thợ
- Hàng chính hãng - chất lượng đảm bảo AE yên tâm thay thế !
- Giá cạnh tranh nhất thị...
[Xem tiếp]
Gọi ngay 0367826588 để có được giá tốt nhất!
-
Mô tả
-
Tab tùy chỉnh
-
Đánh giá(APP)
IC Dao Động TL494CN TL494 494 DIP-16 Mới Nhập Chính Hãng
- Sll có sẵn tại kho, Sẵn sàng phục vụ AE thợ
- Hàng chính hãng - chất lượng đảm bảo AE yên tâm thay thế !
- Giá cạnh tranh nhất thị trường !
- Ship Cod nhanh chóng toàn Quốc
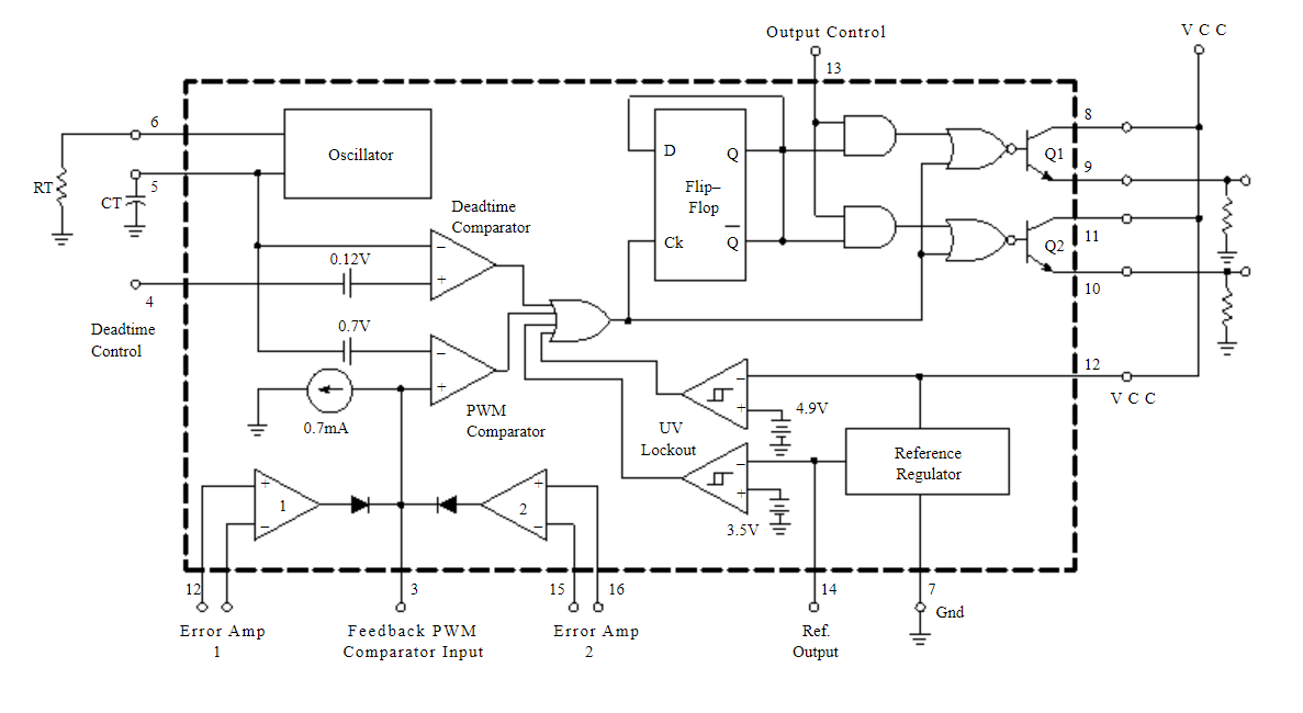
TL494CN Datasheet
Sơ đồ chân IC dao động TL494CN

Sơ đồ ứng dụng IC dao động TL494CN

———————————————
Linh Kiện Điện Lạnh 88
Rất mong được sự ủng hộ của ae <3 <3
#TL494CN
#494
Nội dung tùy chỉnh viết ở đây
Giao hàng nhanh chóng
Chỉ trong vòng 24h đồng hồSản phẩm chính hãng
Sản phẩm nhập khẩu 100%Đổi trả cực kì dễ dàng
Đổi trả trong 2 ngày đầu tiênMua hàng tiết kiệm
Tiết kiệm hơn từ 10% - 30%Hotline mua hàng:
0367826588