-
-
-
Tổng tiền thanh toán:
-
IC Nguồn LNK500PN Dip-7 mới chính Hãng 100%
Thương hiệu: Đang cập nhật
| Tình trạng:
Còn hàng
24.000₫
IC Nguồn LNK500PN mới chính Hãng 100%
Hàng chính Hãng chất lượng đảm bảo AE yên tâm thay thế
Linh kiện Điện Lạnh 88 chuyên cung cấp linh kiện ngành lạnh:
- Hàng chính hãng, đảm bảo chất lượng
- Giá cả cạnh tranh thị...
[Xem tiếp]
Gọi ngay 0367826588 để có được giá tốt nhất!
-
Mô tả
-
Tab tùy chỉnh
-
Đánh giá(APP)
IC Nguồn LNK500PN mới chính Hãng 100%
Hàng chính Hãng chất lượng đảm bảo AE yên tâm thay thế
Linh kiện Điện Lạnh 88 chuyên cung cấp linh kiện ngành lạnh:
- Hàng chính hãng, đảm bảo chất lượng
- Giá cả cạnh tranh thị trường
- Số lượng lớn có sẵn tại kho
- Ship cod nhanh chóng
Shop Linh Kiện Điện Lạnh 88 Rất Mong Được Sự Ủng Hộ Của AE
#LNK500PN
#LNK500p
LNK500PN Datasheet
Sơ đồ chân IC công suất LNK500PN

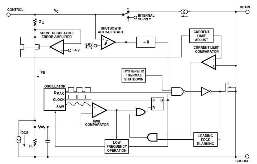
Sơ đồ chức năng khối IC công suất LNK500PN

Sơ đồ công suất IC công suất LNK500PN

Sơ đồ ứng dụng IC công suất LNK500PN

Nội dung tùy chỉnh viết ở đây
Giao hàng nhanh chóng
Chỉ trong vòng 24h đồng hồSản phẩm chính hãng
Sản phẩm nhập khẩu 100%Đổi trả cực kì dễ dàng
Đổi trả trong 2 ngày đầu tiênMua hàng tiết kiệm
Tiết kiệm hơn từ 10% - 30%Hotline mua hàng:
0367826588