-
-
-
Tổng tiền thanh toán:
-
4A164D 4A164HD DIP-7 Mới Chính Hãng 100%
Thương hiệu: Đang cập nhật
| Tình trạng:
Còn hàng
45.000₫
IC Nguồn 4A164D 4A164HD DIP-7 Mới Chính Hãng 100%.
Linh kiện Điện Lạnh 88 chuyên cung cấp linh kiện ngành lạnh:
- Hàng chính hãng, đảm bảo chất lượng
- Giá cả cạnh tranh thị trường
- Số lượng lớn có sẵn tại kho
- Ship...
[Xem tiếp]
-
Mô tả
IC Nguồn 4A164D 4A164HD DIP-7 Mới Chính Hãng 100%.
Linh kiện Điện Lạnh 88 chuyên cung cấp linh kiện ngành lạnh:
- Hàng chính hãng, đảm bảo chất lượng
- Giá cả cạnh tranh thị trường
- Số lượng lớn có sẵn tại kho
- Ship cod nhanh chóng
Shop Linh Kiện Điện Lạnh 88 Rất Mong Được Sự Ủng Hộ Của AE
#4A164HD
#4A164D
#4A164
4A164D Datasheet
Sơ đồ chân IC nguồn 4A164D

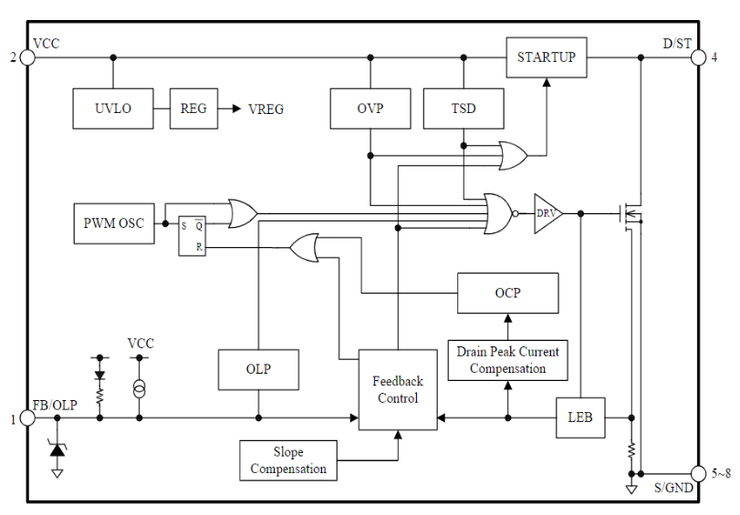
Sơ đồ chức năng khối IC nguồn 4A164D

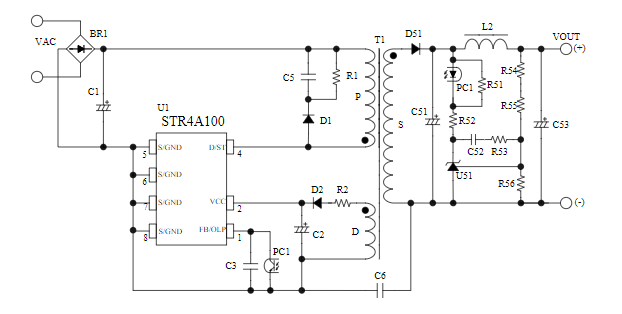
Sơ đồ ứng dụng IC nguồn 4A164D
-
Giao hàng nhanh chóng
Miễn phí vận chuyển toàn QuốcSản phẩm chính hãng
Sản phẩm nhập khẩu 100%Hỗ Trợ Kỹ Thuật
Hỗ trợ kỹ thuật tất cả các sản phẩmMua hàng tiết kiệm
Tiết kiệm hơn từ 10% - 30%Hotline hỗ trợ mua hàng:
0367826588 (Zalo)