-
-
-
Tổng tiền thanh toán:
-
3A153D 3A153 mới chính Hãng 100% có thể thay thế 3A152D
Thương hiệu: Đang cập nhật
| Tình trạng:
Hết hàng
29.000₫
3A153D 3A153 mới chính Hãng 100% có thể thay thế 3A152D
IC nguồn 3A153D mới chính Hãng 100% ae yên tâm thay thế !
Linh kiện Điện Lạnh 88 chuyên cung cấp linh kiện ngành lạnh:
- Hàng chính hãng, đảm bảo chất lượng
-...
[Xem tiếp]
Gọi ngay 0367826588 để có được giá tốt nhất!
-
Mô tả
-
Tab tùy chỉnh
-
Đánh giá(APP)
3A153D 3A153 mới chính Hãng 100% có thể thay thế 3A152D
IC nguồn 3A153D mới chính Hãng 100% ae yên tâm thay thế !
Linh kiện Điện Lạnh 88 chuyên cung cấp linh kiện ngành lạnh:
- Hàng chính hãng, đảm bảo chất lượng
- Giá cả cạnh tranh thị trường
- Số lượng lớn có sẵn tại kho
- Ship cod nhanh chóng
Shop Linh Kiện Điện Lạnh 88 Rất Mong Được Sự Ủng Hộ Của AE
#3A153D
#3a153
#3A152D
#IC_Nguồn
3A153D Datasheet
Sơ đồ chân IC nguồn 3A153D


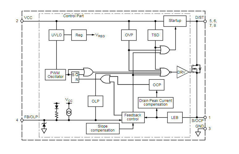
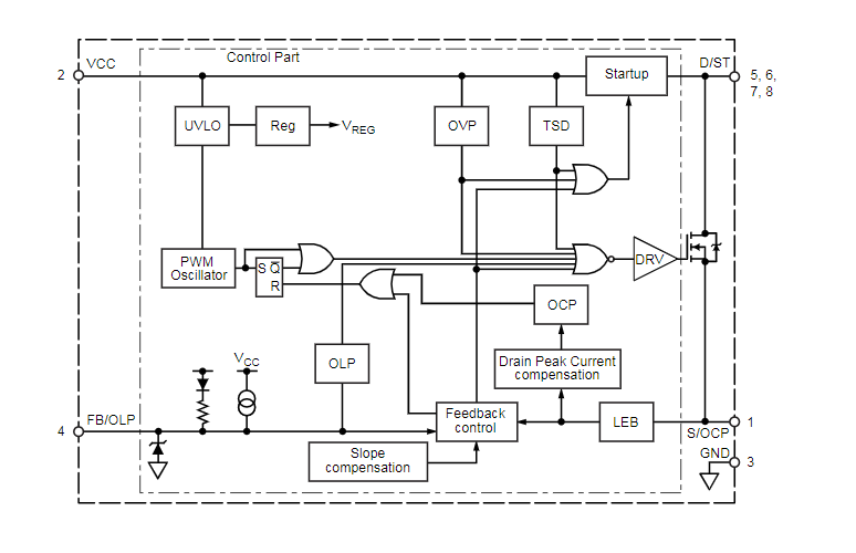
Sơ đồ chức năng khối IC nguồn 3A153D

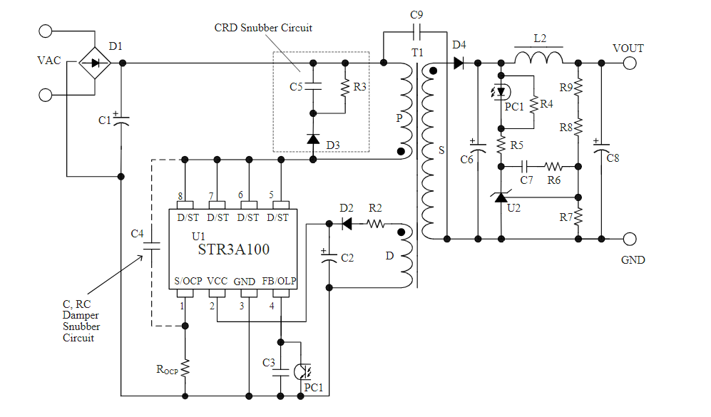
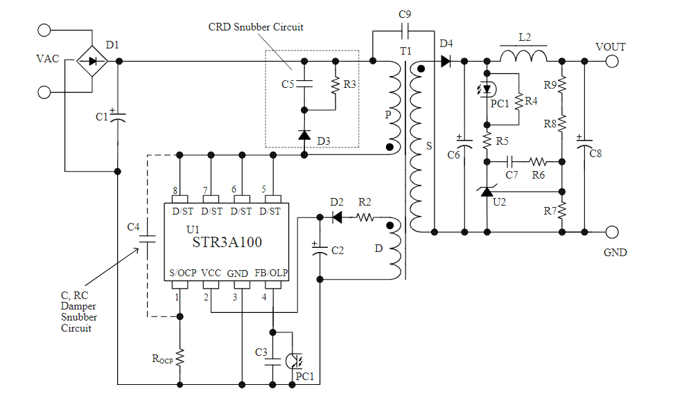
Sơ đồ ứng dụng IC nguồn 3A153D

Nội dung tùy chỉnh viết ở đây
Giao hàng nhanh chóng
Chỉ trong vòng 24h đồng hồSản phẩm chính hãng
Sản phẩm nhập khẩu 100%Đổi trả cực kì dễ dàng
Đổi trả trong 2 ngày đầu tiênMua hàng tiết kiệm
Tiết kiệm hơn từ 10% - 30%Hotline mua hàng:
0367826588